
广大考生:
您好!根据我院2023年招生工作安排,经研究决定,现将我院2023年艺术类专业校考安排公布如下:
一、报名条件
1、遵纪守法,身心健康;
2、具备所报专业学习的基本条件;
3、考生应具有高中毕业文化程度或同等学力。
二、报名方式及注意事项
报名方式:学院官网报名(报名网址: http://baoming.bjcma.com )
注意事项:
1、要确保填写资料的准确性,特别是姓名、身份证号码、联系电话和通信地址要准确无误。
2、请将考生本人身份证电子版正反面图片,一寸白底正面半身电子版照片(编辑好姓名和专业)在网上报名时上传附件。
3、报名过程中有任何疑问请致电招生办公室或各地区招生负责老师咨询。
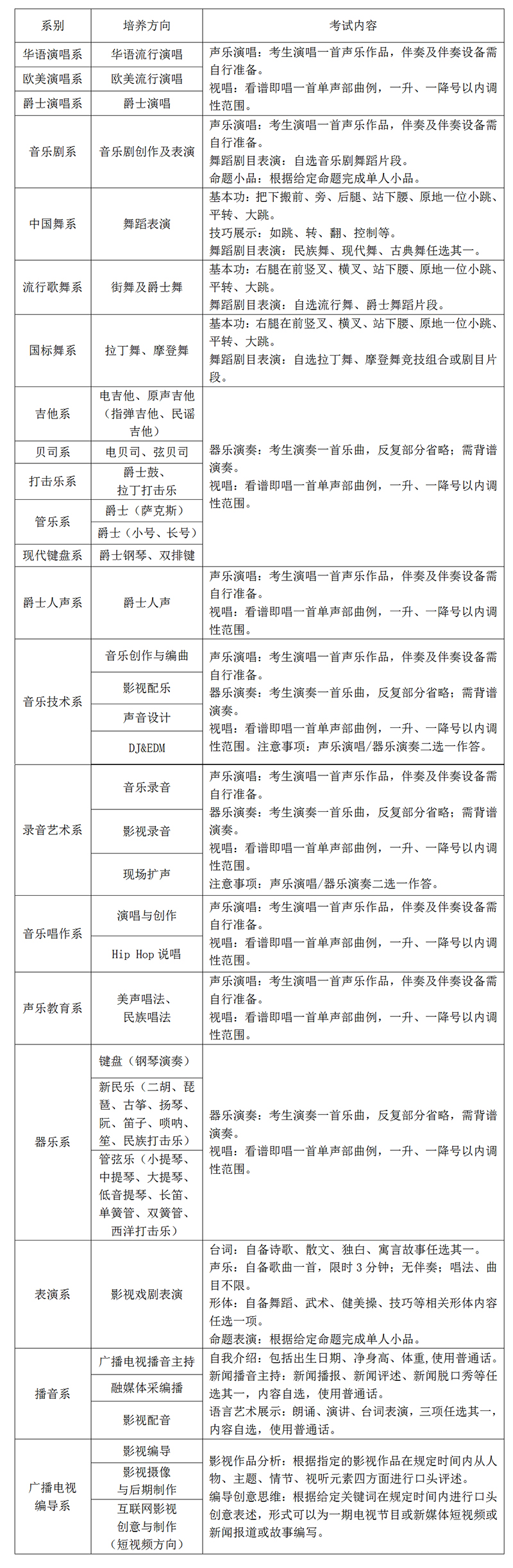
三、专业及考试内容

四、报名及考试时间
1、报名时间:2023年1月6日至2月26日
2、考试时间:2023年2月25日至26日
五、考试地点
北京现代音乐研修学院(具体考试安排另行通知)
六、专业考核结果查询
专业考核结果将通过学院官方网站4月中上旬对外公布,届时考生可通过姓名和身份证号码进行查询。
七、联系方式
1、学院地址:北京市通州区云景南大街68号
2、招生办咨询电话:010-60557788、60557799、60528885
3、学院官方网址:www.bjcma.com
4、各地区招生负责人联系方式:

北京现代音乐研修学院
招生办公室
2023年1月3日